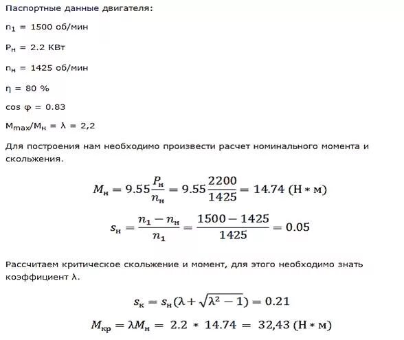
Необходимо определить мощность двигателя