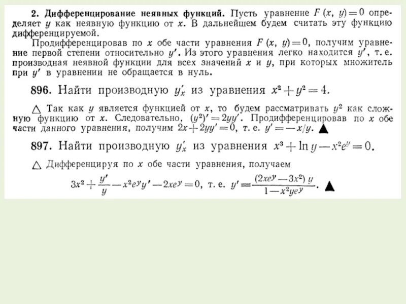
Найти z неявной функции