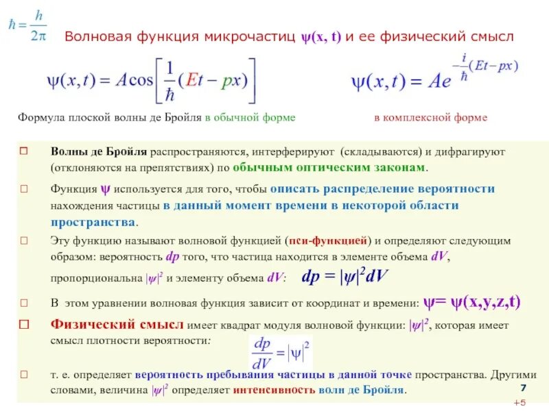
Найти волновые функции