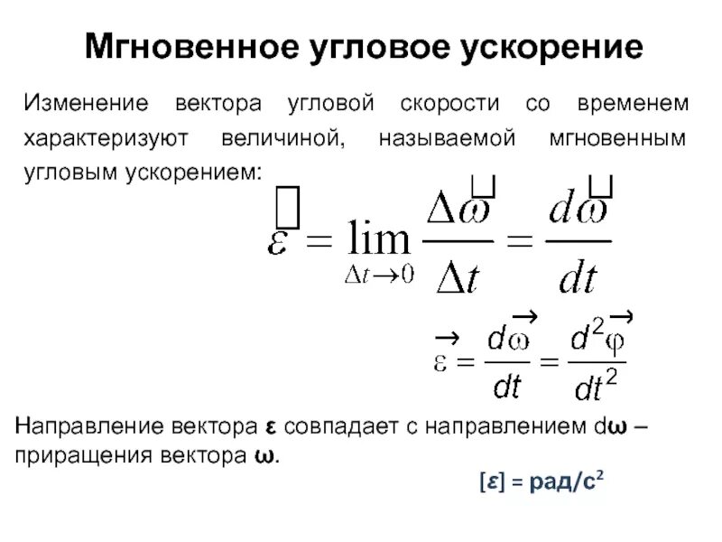
Найти угловую скорость через угловое ускорение