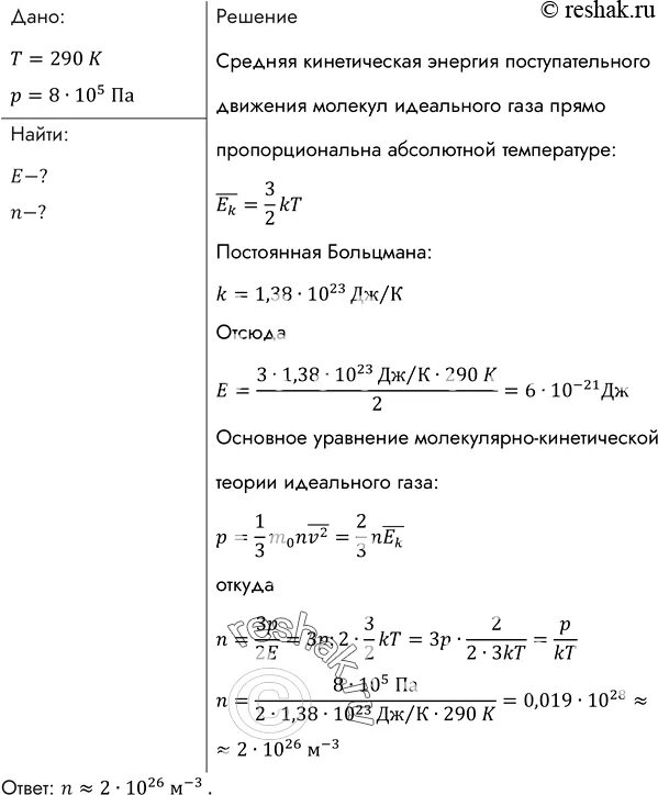
Найти среднюю кинетическую энергию одноатомного газа