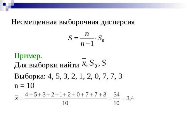
Найти среднее выборки 2 0 3 4