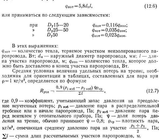
Найти расход пара