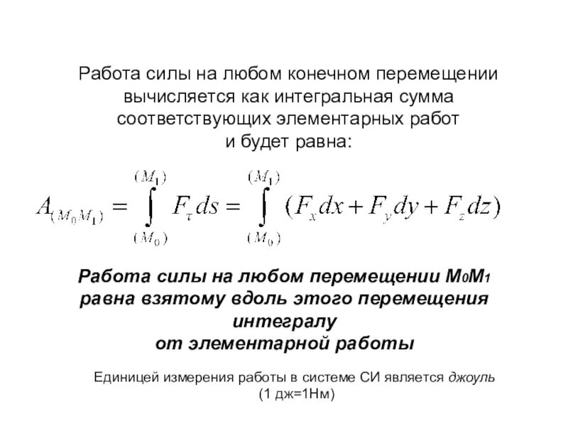
Найти работу силы при перемещении