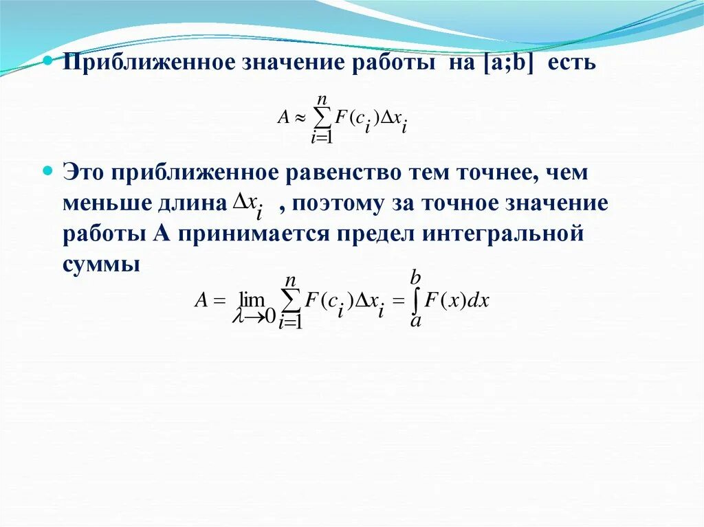
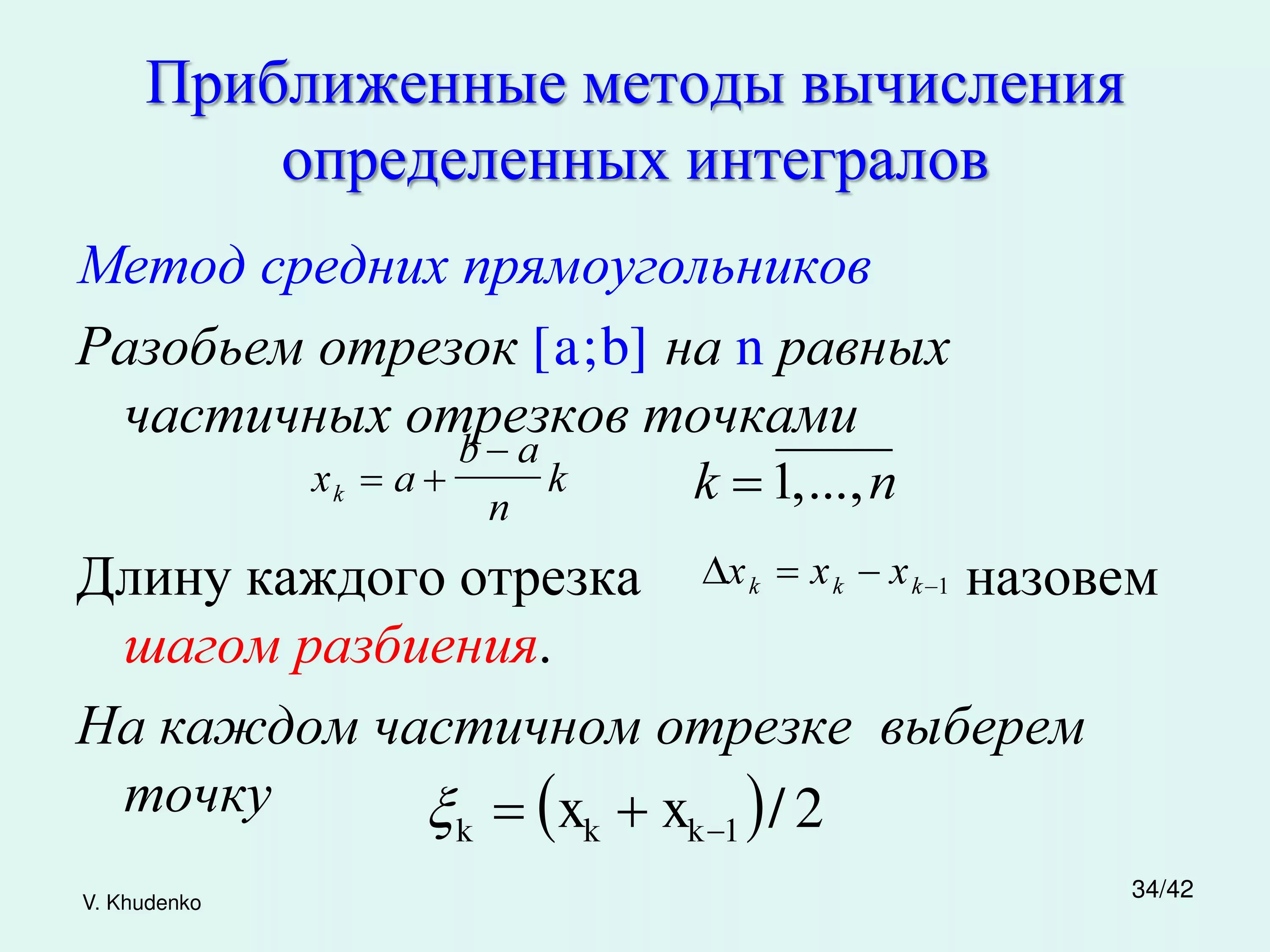
Найти приближенное значение интеграла