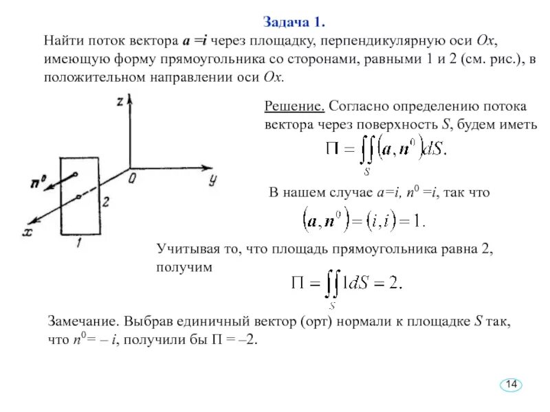
Найти поток поля через поверхность