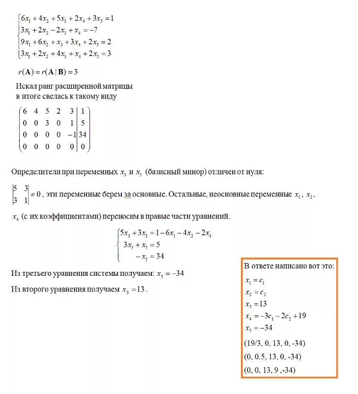
Найти общее и базисное решение