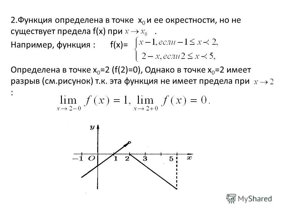
Найти область определения точки разрыва