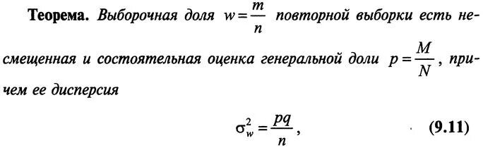
Найти несмещенную оценку генеральной выборки