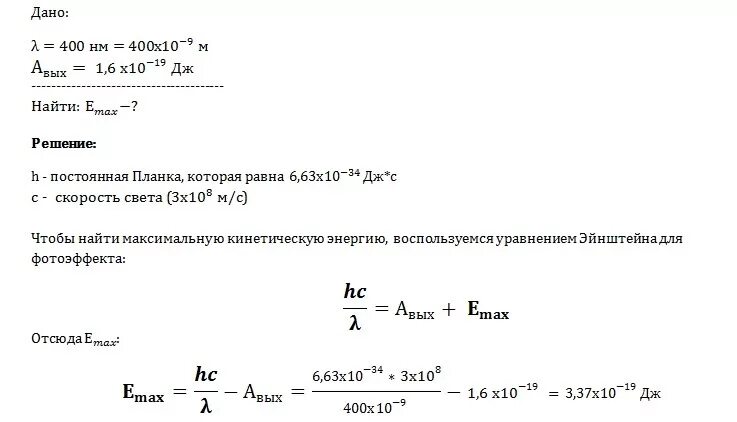
Найти максимальную кинетическую