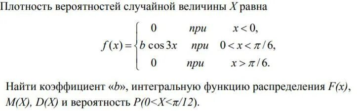
Найти коэффициент x 3