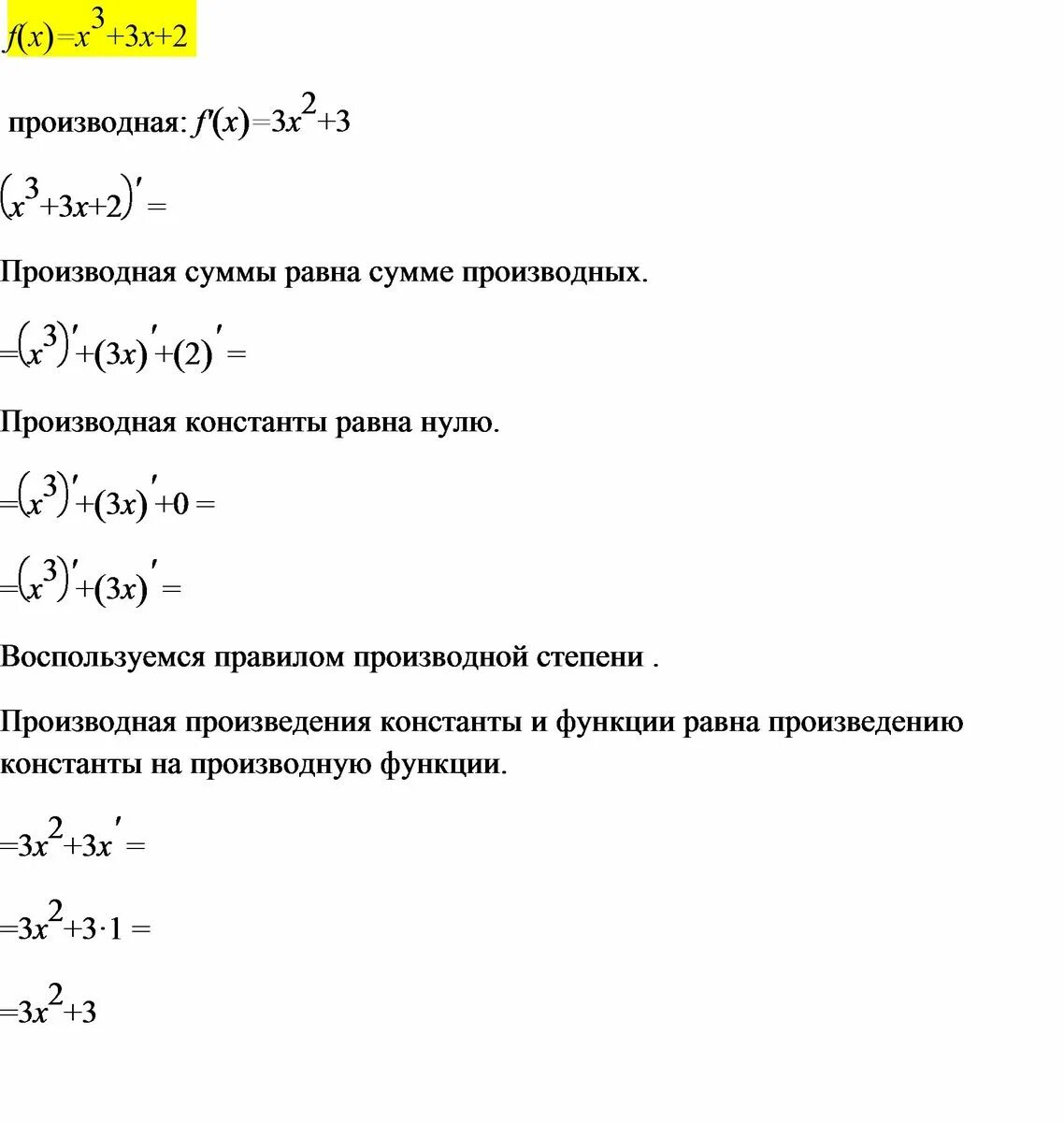
Найти f x первую производную функции