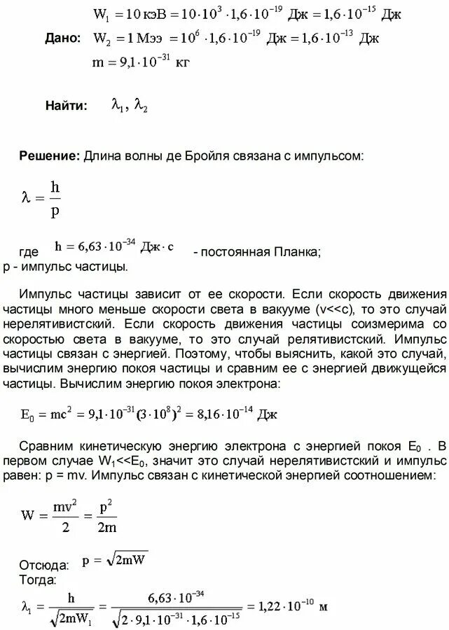
Найти длину волны де бройля для электрона