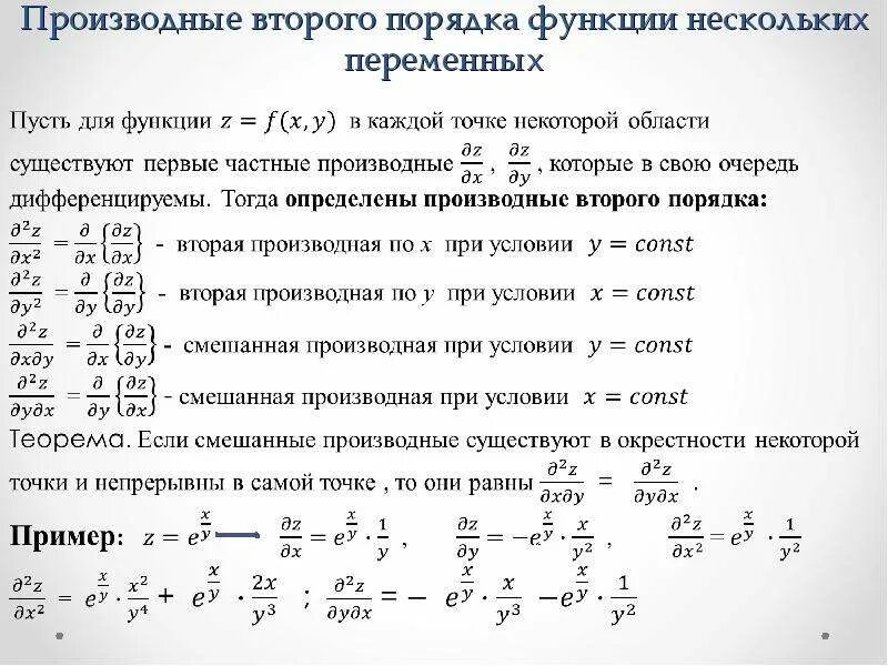
Найти частные первого и второго порядка