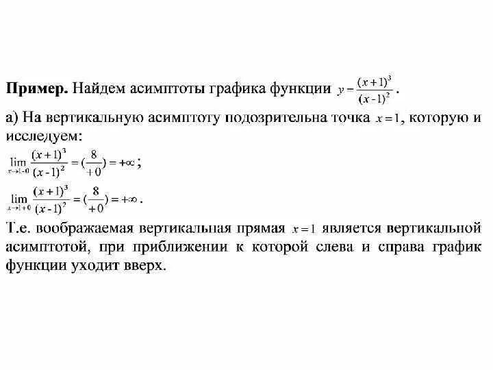
Найти асимптоты графика функции y