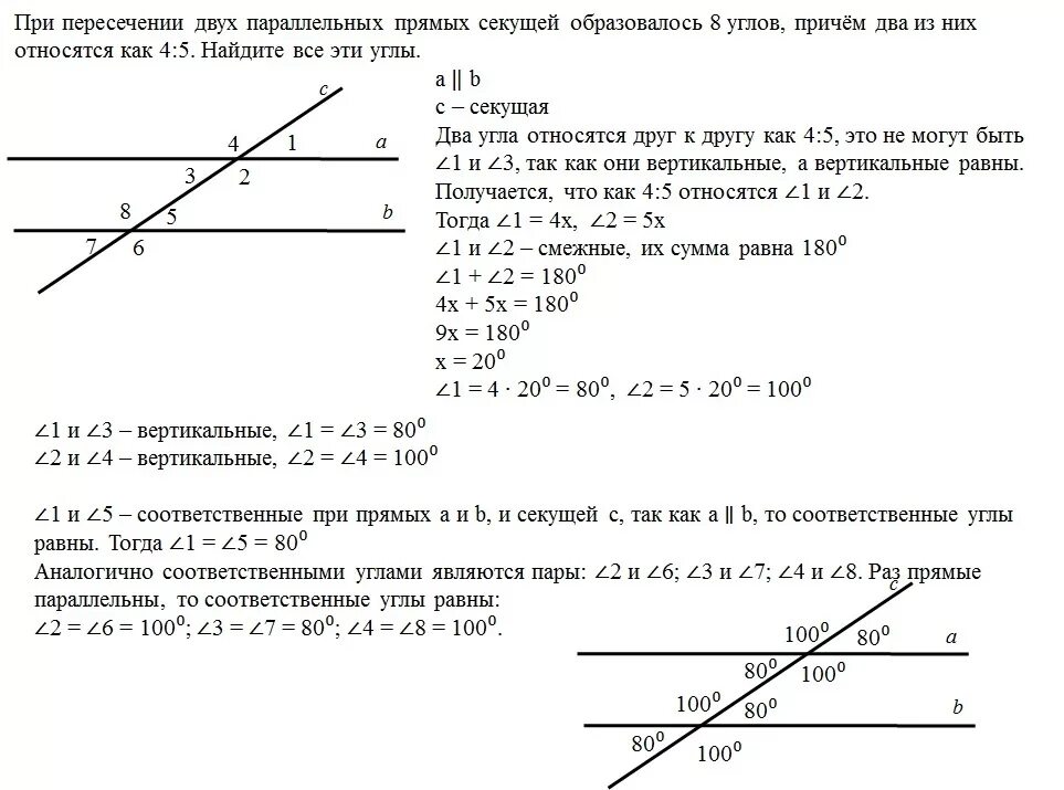
Найдите углы под которыми пересекаются прямые