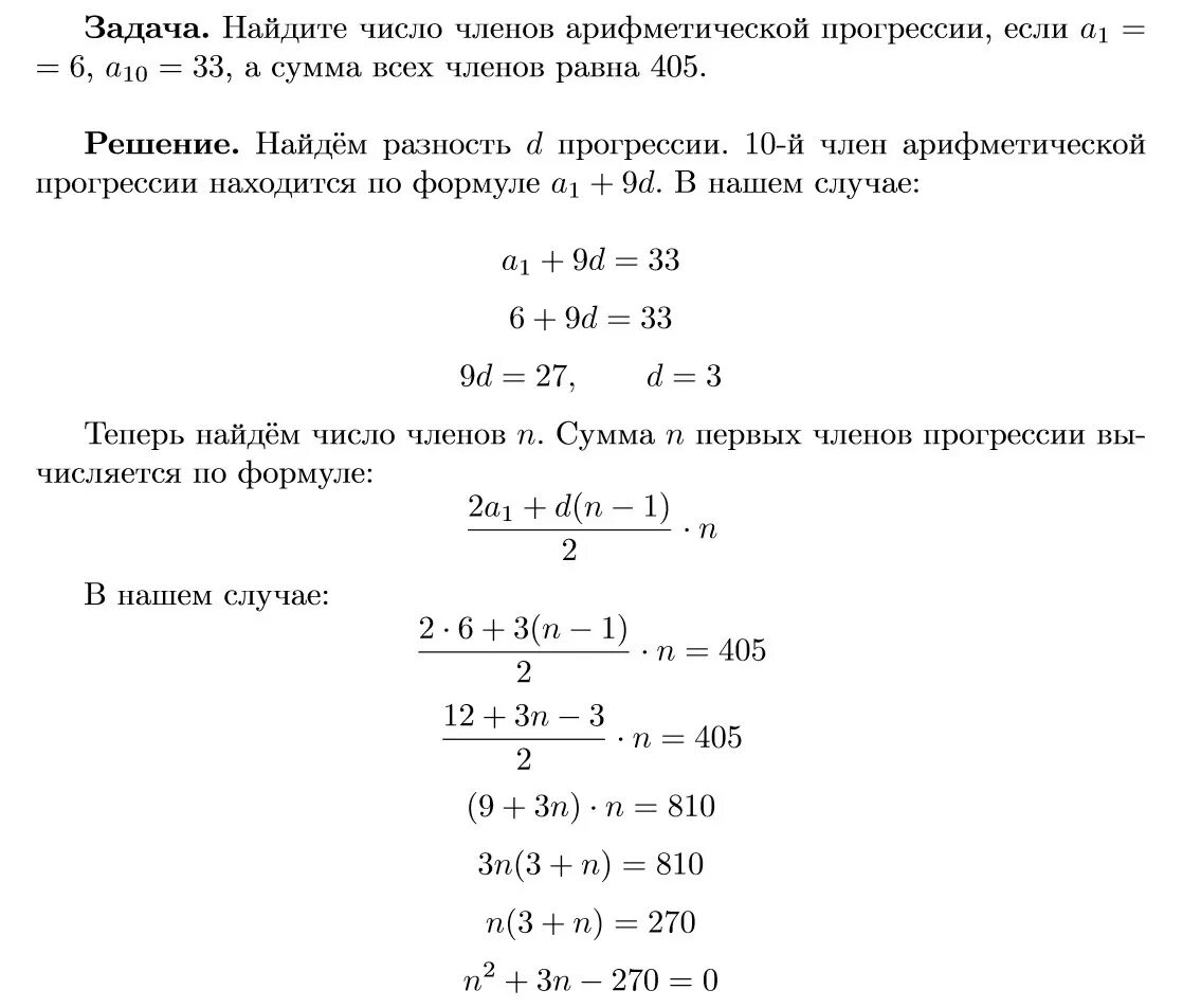
Найдите сумму первых шести чисел