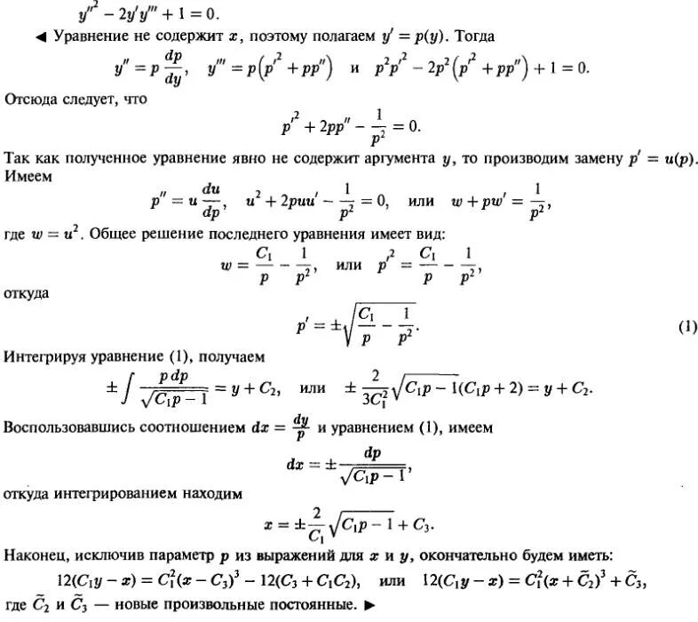
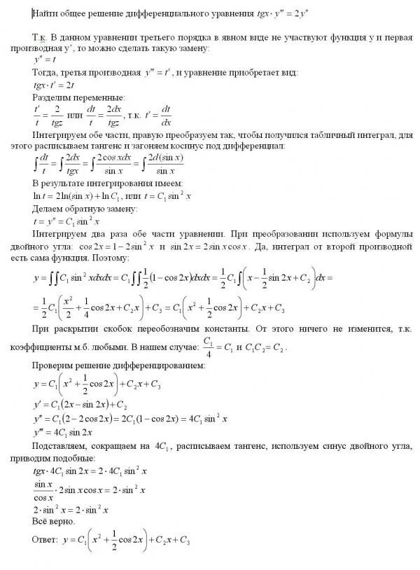
Найдите общее решение уравнения y