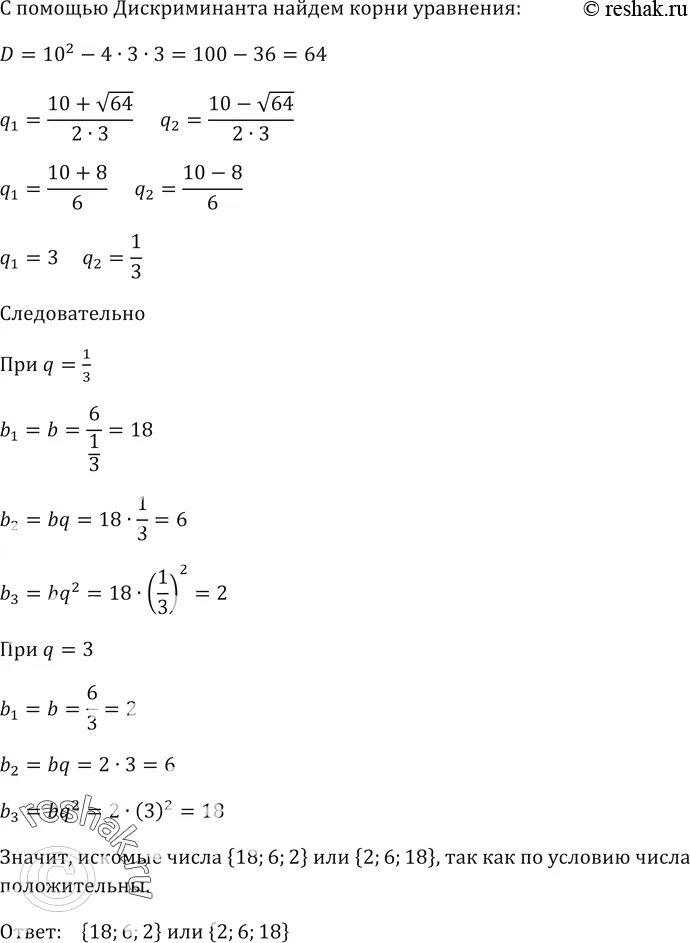
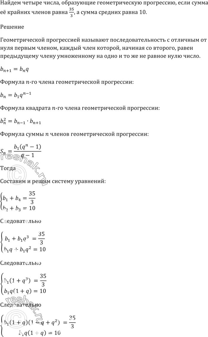
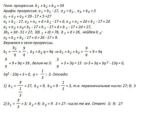
Найдите 4 числа образующих геометрическую прогрессию