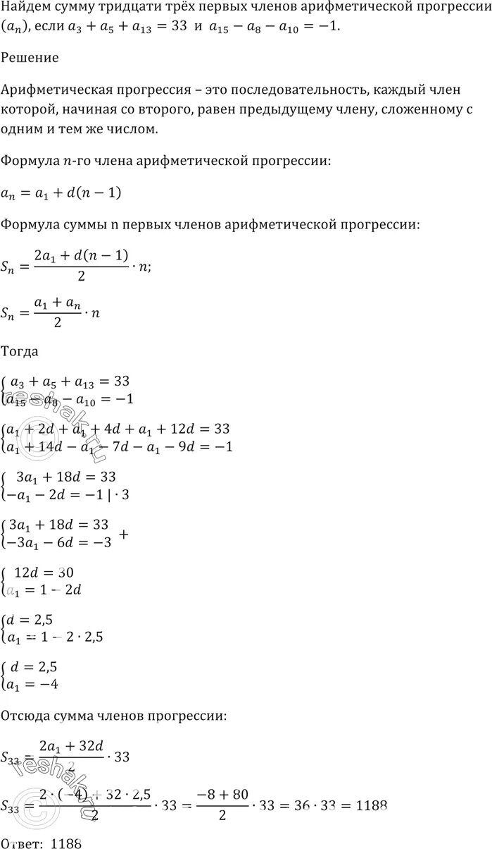
Найди сумму первых четырнадцати