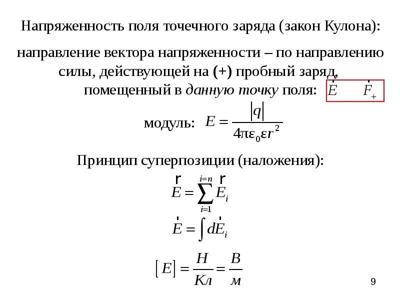
Напряженность поля созданного точечным