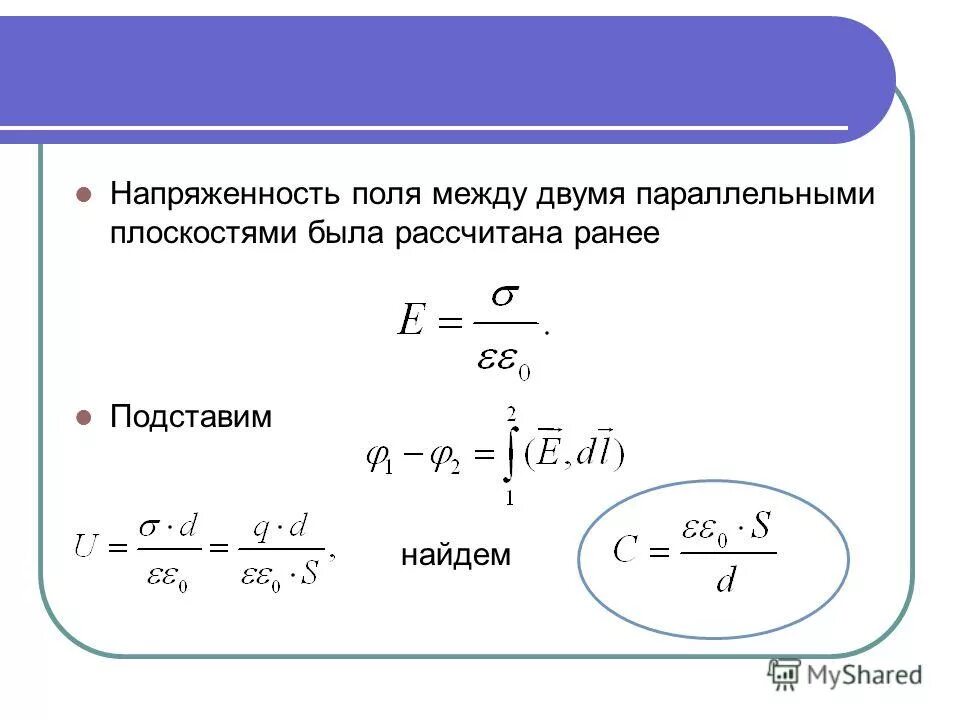
Напряженность поля двух параллельных плоскостей