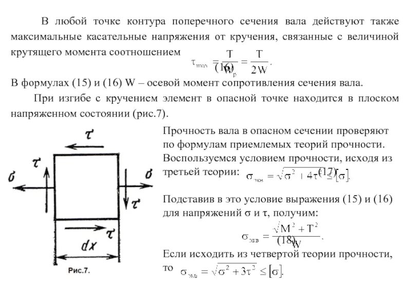
Напряжения возникающие в поперечных сечениях