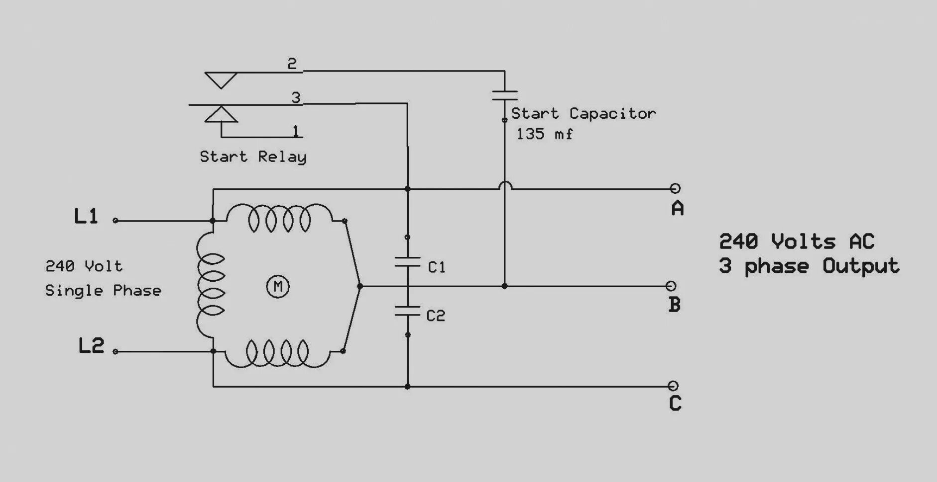
Напряжение в сети 240 вольт