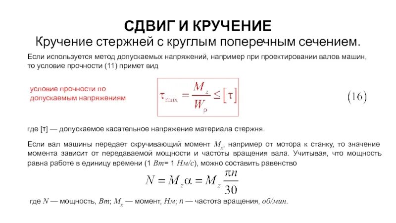
Напряжение в поперечных сечениях при кручении