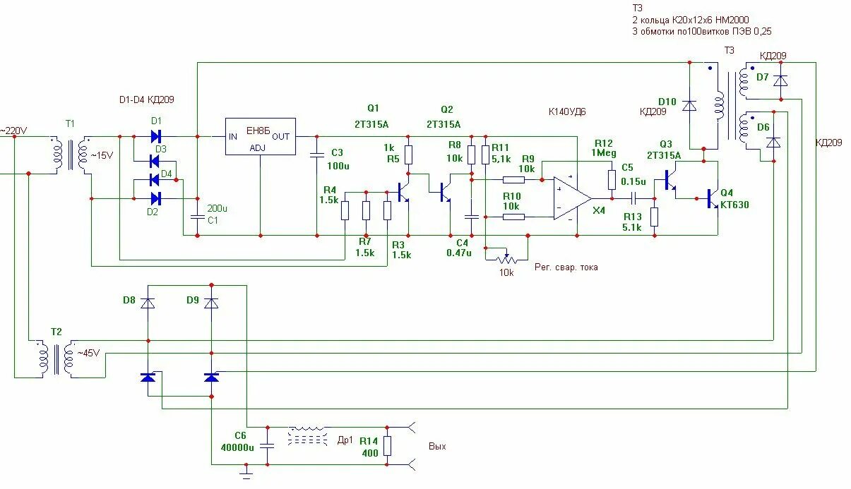
Напряжение сварки инвертора