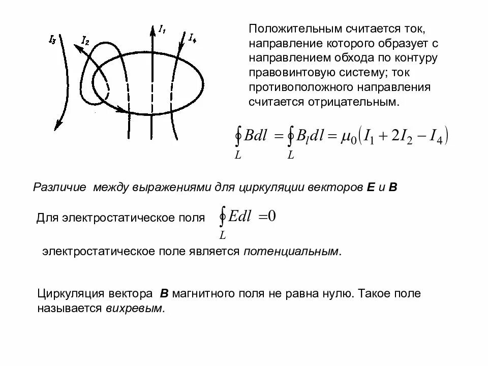
Направление считающее