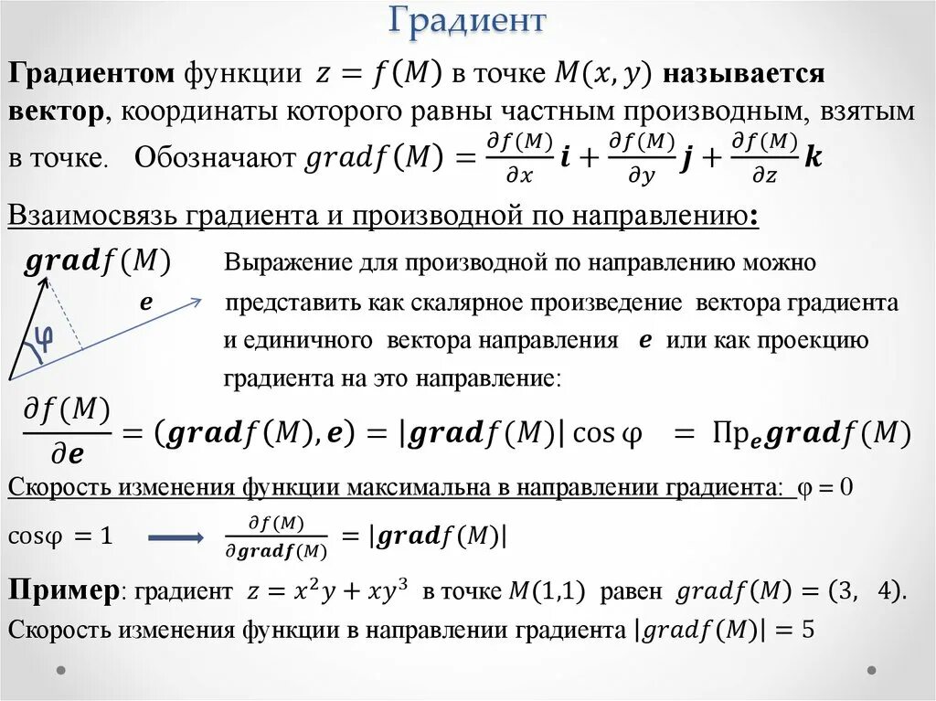
Направление функции в точке