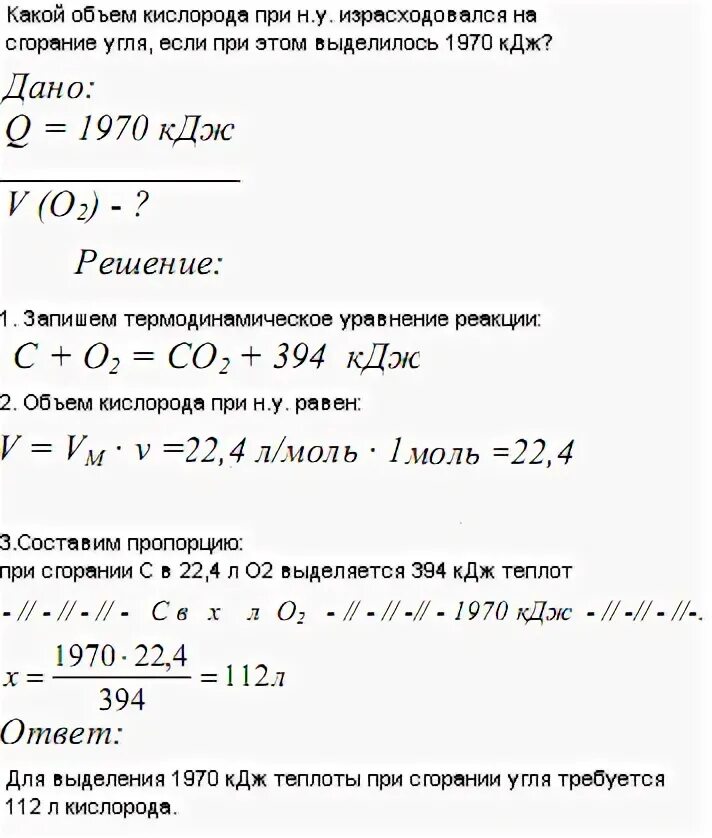
Напишите уравнение горения угля