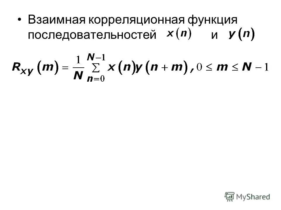
Напишите функцию sequence occupied