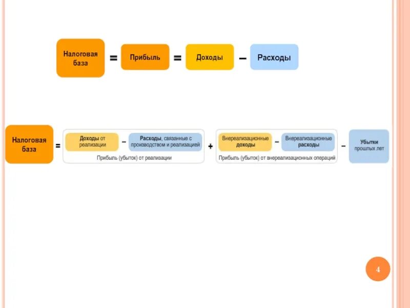
Налог на прибыль уменьшает налогооблагаемую базу