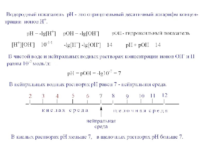
Наименьшее значение рн имеет раствор