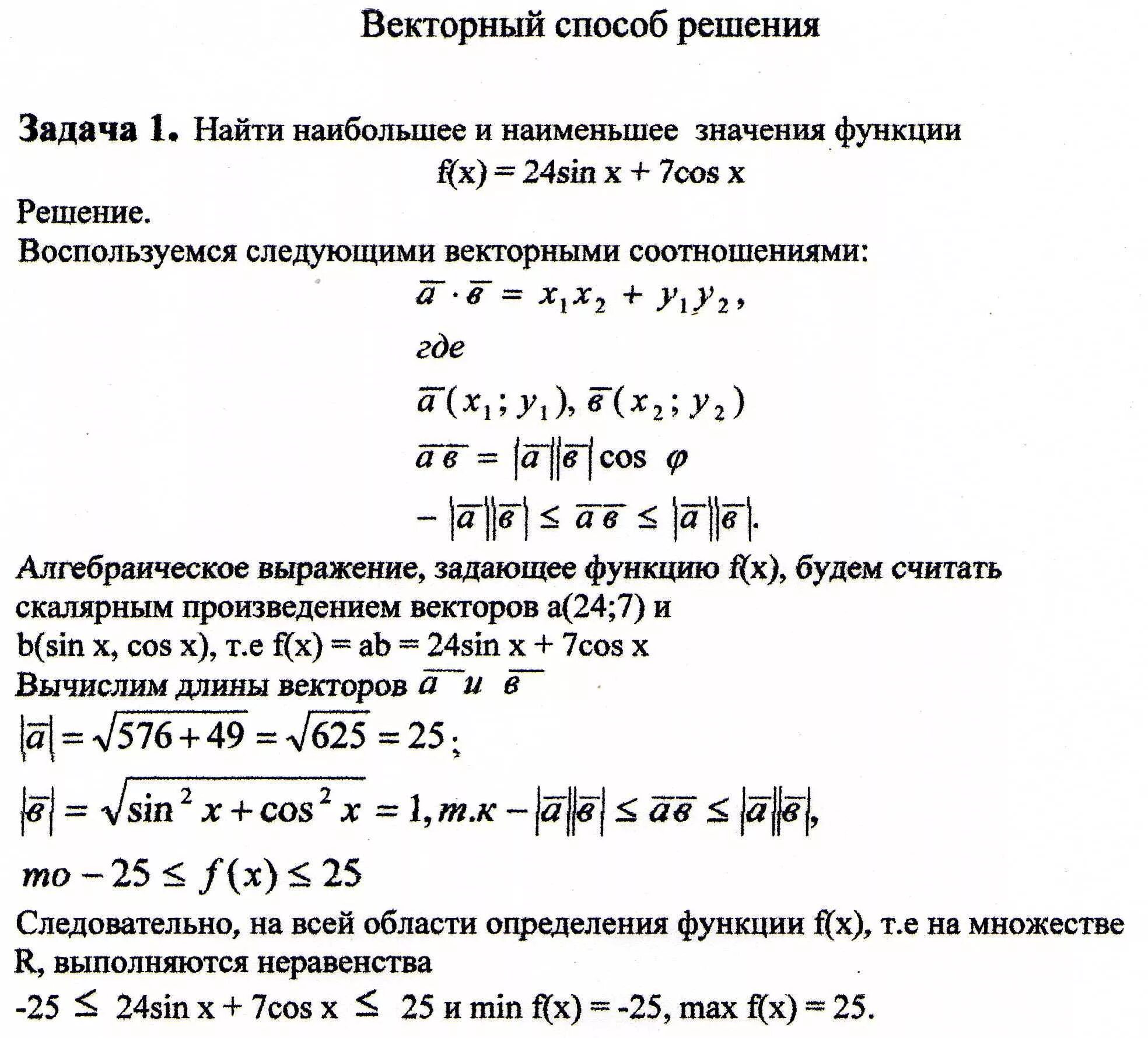
Наименьшее значение функции алгоритм нахождения