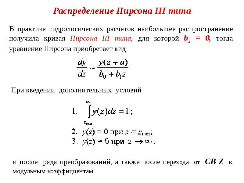
Наибольшее распространение в практике