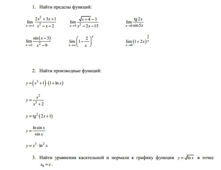
Нахождение пределов функции