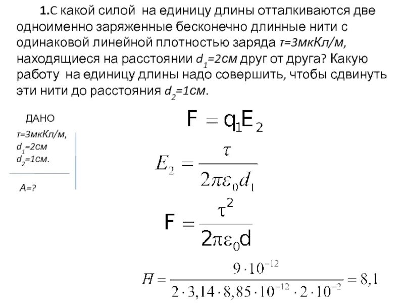
Находятся на расстоянии в несколько