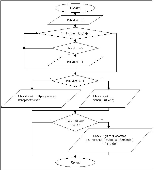
Надежность алгоритма