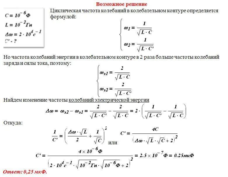
На какую длину волны настроен колебательный