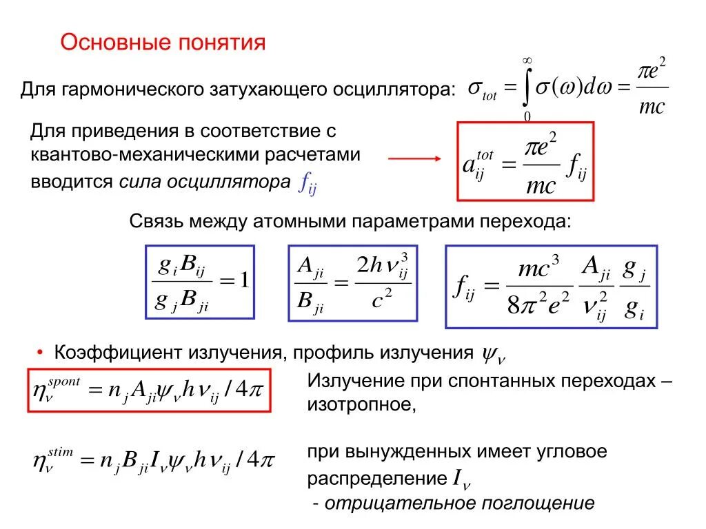
Мультиволнового излучателя осциллятора