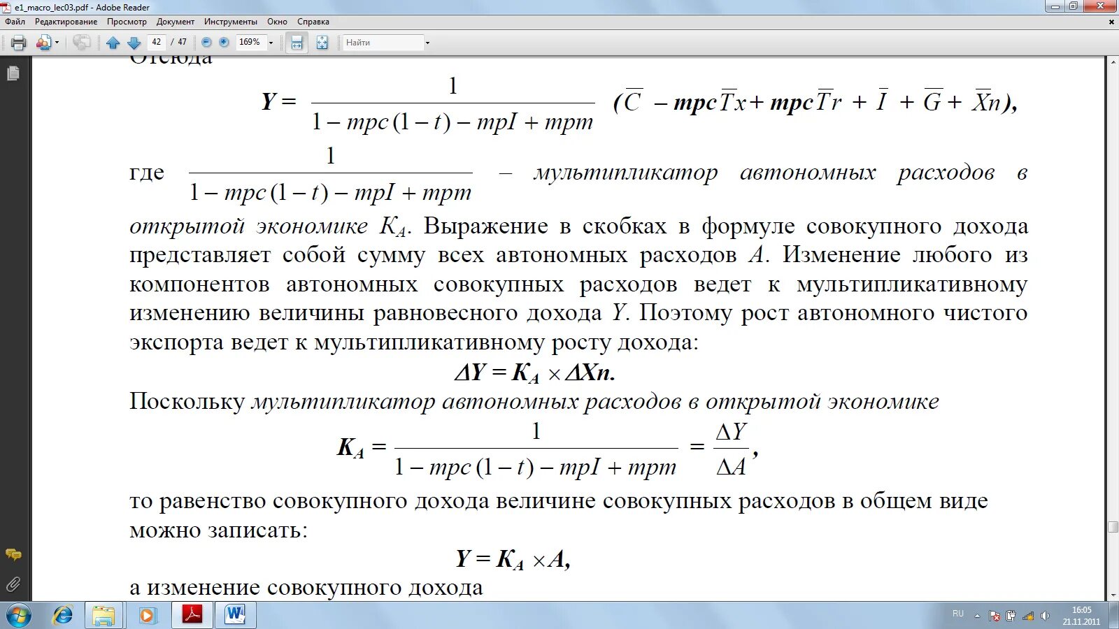
Мультипликатор расходов и доходов