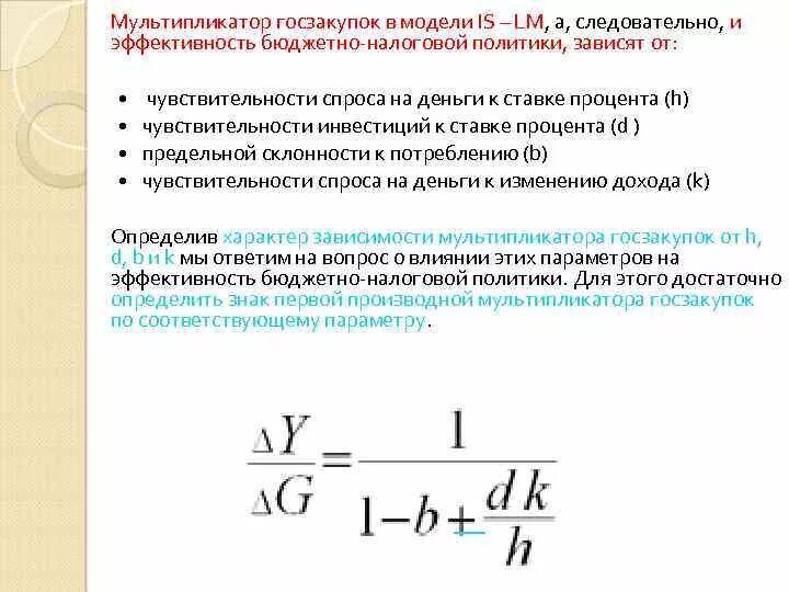
Мультипликатор государственных расходов равен