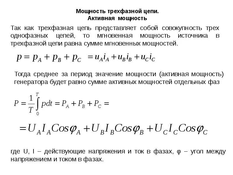
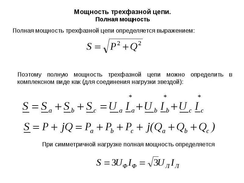
Мощность в трехфазной сети переменного тока