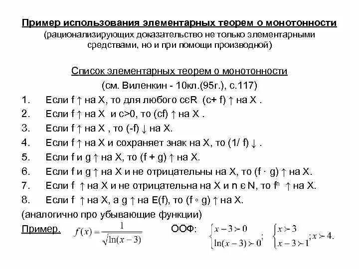
Монотонная функция доказательство