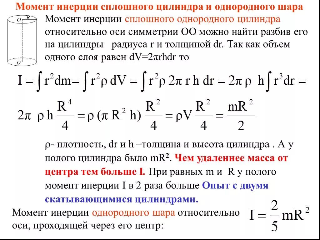
Момент инерции полого цилиндра