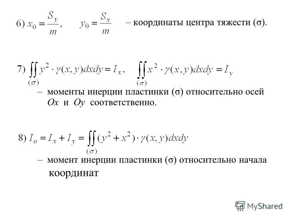
Момент инерции пластинки относительно оси