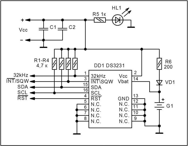
Модули точного времени